一、物业服务合同民事诉讼基本概况
根据威科先行法律数据库检索结果,最近五年来与物业服务合同有关的民事争议,一审裁判文书数量达到了235万余件,其中2017年40万余件、2018年49万余件、2019年59万余件、2020年54万余件、2021年12万余件,争议标的50万元以下的占85.44%;案件当事人中,自然人占88.89%,撤诉的占63.93%,适用频率最高的关于物业服务的具体规定是原《最高人民法院关于审理物业服务纠纷案件具体应用法律若干问题的解释(2009)》关于交纳物业费的第六条。
从以上检索结果看,物业服务合同案件存在数量多、标的小、由物业服务企业提起诉讼多、撤诉比例高的几个特点。其中表面看起来物业服务企业追索物业费的案件较多,但其中也有很多是因为业主不满意物业服务而拒交物业费引发的。
可以看出,物业服务合同的履约情况并不理想,双方之间仍然存在较多的矛盾和问题。
二、物业服务合同的法律演进
(一)从物业管理到物业服务
在过去很长一段时间,我国的立法体系中都是使用“物业管理”一词,直到2007年《物权法》颁布实施,才将“物业管理企业”的表述调整为“物业服务企业”,《物业管理条例》中的“物业管理”相关表述也相应调整为“物业服务”。从“管理”到“服务”的一词改变,也意味着观念上应从不平等的管理关系转变为平等的服务关系,业主所享有的权利不断得到提升和保障。
(二)从无名合同到有名合同
《民法典》颁布实施前,物业服务合同并未被列入法律明确规定的合同范畴,而是仅规定于《物业管理条例》、《物业案件司法解释》等行政法规或者司法解释中,即学理分类上属于无名合同。
《民法典》直接在第三编“合同”第二分编“典型合同”中新增了第二十四章“物业服务合同”章节,物业服务合同成为了法律意义上的“有名合同”,提升到新的法律地位及高度,体现出对关系千家万户利益的物业服务合同的重视。
三、《民法典》关于物业服务合同的具体规定解析
《民法典》第二十四章物业服务合同从第九百三十七条到第九百五十条,共计十四条新增条款,以下逐条分析:
(一)物业服务合同的定义
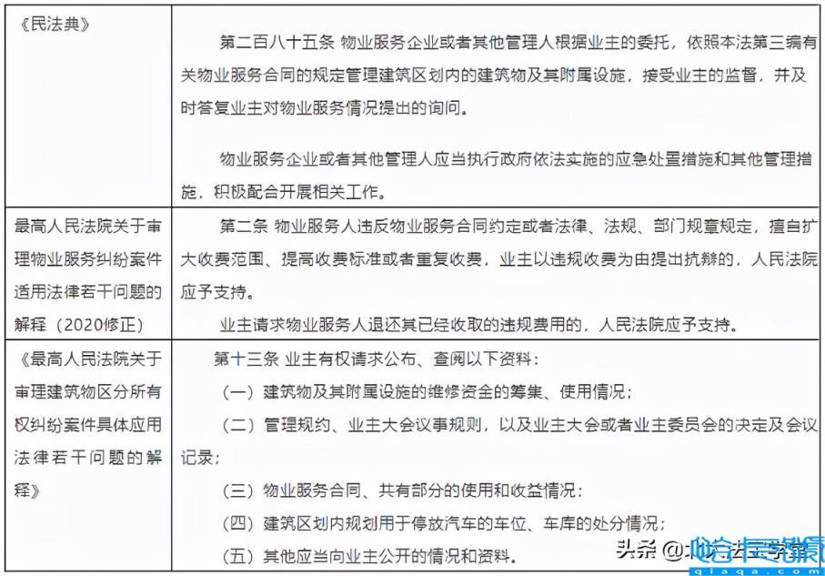
第九百三十七条 物业服务合同是物业服务人在物业服务区域内,为业主提供建筑物及其附属设施的维修养护、环境卫生和相关秩序的管理维护等物业服务,业主支付物业费的合同。
物业服务人包括物业服务企业和其他管理人。
【解析】
首次提出“物业服务人”的概念,扩大了国务院《物业管理条例》关于物业服务合同主体的范围,明确将“其他管理人”也列为物业服务合同的主体范围。也就是说,签订物业服务合同的主体,不仅限于物业服务企业,其他主体也可以成为物业服务合同的主体。
【相关案例】
湖北省咸宁市中级人民法院(2021)鄂12民终179号民事判决书:物业服务企业在其物业服务的区域内提供物业服务向业主收取物业费,应当以对其和业主具有约束力的物业服务合同为依据,没有依据,无权向业主收取物业费。本案中,乙方与甲方昊元公司签订的《买卖补充协议》第三条约定:“乙方不受甲方物业管理公司管理(乙方不向物业管理公司交物业管理费),并不享受物业服务”,该条合同约定其所购商品房不享受物业服务,免缴物业费。而且,信安公司也没有提供证据证明其为该所购商品房提供了物业服务。信安公司收取物业费没有依据。
(二)物业服务合同的内容和形式
第九百三十八条 物业服务合同的内容一般包括服务事项、服务质量、服务费用的标准和收取办法、维修资金的使用、服务用房的管理和使用、服务期限、服务交接等条款。
物业服务人公开作出的有利于业主的服务承诺,为物业服务合同的组成部分。
物业服务合同应当采用书面形式。
《民法典》直接将《物业管理条例》第三十八条的交接义务新增为“服务交接”规定为物业服务合同的内容组成部分,为解决实务中新旧物业公司 “交接难”问题提供了法律保障。《民法典》还将物业服务人公开作出的有利于业主的服务承诺规定为物业服务合同的组成部分,从而为将物业服务人的承诺直接转化为具有法律约束力的合同内容提供了法律依据,更有利于维护业主利益。
从合同文本角度看,物业服务合同包括前期物业服务合同和物业服务合同,基本都是由开发商、物业服务企业事先拟定提供的文本,由于其优势地位,往往合同文本中可能存在显失公平、免除自身责任、加重业主方责任甚至损害业主方利益的条款。国家以及各地先后发布有关的示范文本,笔者检索查询到的部分示范文本如下:

预计在《民法典》施行后,各地区政府部门可能陆续对相关示范文本进行修订和完善。
【相关案例】
广东省珠海市中级人民法院(2021)粤04民终223号民事判决书:经过招标的合同,从中标通知书生效后,双方的合同权利义务关系已经明确,合同的主要条款已经确认。幸福里业委会经过开标与评标程序,向三好物业发出《中标通知书》,即为承诺。该《中标通知书》到达三好物业即生效。依照《中华人民共和国合同法》第二十五条的规定,承诺生效时合同成立,故双方当事人之间的物业服务合同成立。中标通知生效后,成立本约而非订立书面合同的预约。幸福里业委会主张双方之间的《物业服务合同》未成立,仍处于缔约阶段的意见无依据,本院不予采纳。
(三)物业服务合同的订立
第九百三十九条 建设单位依法与物业服务人订立的前期物业服务合同,以及业主委员会与业主大会依法选聘的物业服务人订立的物业服务合同,对业主具有法律约束力。
前期物业服务合同系建设单位依法与物业服务人订立,正式的物业服务合同则是业主大会、业委会与其选聘的物业服务人订立。《民法典》吸收了最高院司法解释的规定,为了维护物业服务合同的共益性,就个体而言对物业服务合同的相对性有所突破,避免出现个别业主以其本人未直接签订物业服务合同拒绝受合同约束的合同相对性困局的情况。
根据笔者检索威科先行法律数据库,业主以自己并未签订合同为由提出抗辩的均未被法院支持。
(四)前期物业服务合同的期限
第九百四十条 建设单位依法与物业服务人订立的前期物业服务合同约定的服务期限届满前,业主委员会或者业主与新物业服务人订立的物业服务合同生效的,前期物业服务合同终止。
【相关案例】
山东省济南市中级人民法院(2021)鲁01民终4038号民事判决书:本院认为,发展物业公司系涉案小区的前期物业服务企业,2016年4月,涉案小区成立业主委员会即大地华园业委会,并由该业委会与新的物业服务企业签订了《物业服务合同》,此后大地华园业委会与发展物业公司也进行过交接,但涉案小区的地下车位、车库的物业管理权并未移交,由此产生本案纠纷。《物业管理条例》第二十六条、第三十三条规定,业主委员会与物业服务企业签订的物业服务合同生效的,前期物业服务合同终止;一个物业管理区域由一个物业服务企业实施物业管理。最高人民法院《关于审理物业服务纠纷案件具体应用法律若干问题的解释》第十条规定,物业服务合同的权利义务终止后,业主委员会请求物业服务企业退出物业服务区域、移交物业服务用房和相关设施,以及物业服务所必需的相关资料和由其代管的专项维修资金的,人民法院应予支持。根据前述规定,大地华园业委会与新物业公司签订物业服务合同后,发展物业公司所签订的前期物业服务合同即告终止,发展物业公司应退出原物业服务区域,并移交相关设施、资料等。
(五)物业服务事项的转委托
第九百四十一条 物业服务人将物业服务区域内的部分专项服务事项委托给专业性服务组织或者其他第三人的,应当就该部分专项服务事项向业主负责。
物业服务人不得将其应当提供的全部物业服务转委托给第三人,或者将全部物业服务支解后分别转委托给第三人。
概括为“可以专项委托、不得全部转委托、不得支解后分别转委托”三种情形,其中“不得支解后分别转委托”是《民法典》较之《物业管理条例》新增的规定。如业主发现物业服务人存在违反本条情形的,可以主张转委托行为无效或以此要求解聘物业服务人。
【相关案例】
江苏省淮安市中级人民法院(2021)苏08民终878号民事判决书:本案中,双方2018年2月7日签订的《物业服务管理协议》约定将涉案小区内的全部物业服务事项均委托给无资质的上诉人管理,被上诉人对涉案小区已经不进行任何实质的、有效的管理,只是将获取物业管理项目作为其赚取分包利润的工具,明显违反了上述规定,同时上述规定亦与《中华人民共和国民法典》第九百四十一条规定的立法精神相契合,故双方签订的《物业服务管理协议》应为无效合同。另外,因上诉人与被上诉人的违法行为,导致涉案小区物业管理严重混乱,并多次被淮安市淮阴区住房和城乡建设局批评整改仍未到位,严重影响到了涉案小区居民的生活质量,同时也严重影响了淮安市的市容市貌,助长了物业管理乱象,在法律上应明确禁止,相应法律后果应由双方当事人自行承担。
(六)物业服务人的主要义务
第九百四十二条 物业服务人应当按照约定和物业的使用性质,妥善维修、养护、清洁、绿化和经营管理物业服务区域内的业主共有部分,维护物业服务区域内的基本秩序,采取合理措施保护业主的人身、财产安全。
对物业服务区域内违反有关治安、环保、消防等法律法规的行为,物业服务人应当及时采取合理措施制止、向有关行政主管部门报告并协助处理。
《物业管理条例》第四十六条第一款规定“物业服务企业应当协助做好物业管理区域内的安全防范工作。发生安全事故时,物业服务企业在采取应急措施的同时,应当及时向有关行政管理部门报告,协助做好救助工作。”物业服务企业的义务限于“协助做好安全防范工作”。
而《民法典》第九百四十二条第一款已经将物业服务企业的义务扩大为“采取合理措施保护业主的人身、财产安全”,从协助预防扩大到主动保护的高度,第二款相较于《物业管理条例》第四十六条又新增了制止义务,物业服务企业应注意在物业服务工作中做出相应的调整和安排。
【相关案例】
黑龙江省黑河市中级人民法院(2021)黑11民终180号民事判决书:周某车辆停放在亿昌小区管理区域内,由于墙皮发生脱落,导致车辆不同部位损伤。关于本案赔偿责任分担的问题,博业物业公司主张本案因其已履行了告知义务,且维修义务应由北安市耘峰装饰有限公司完成,故该事故发生其不存在责任,但根据《中华人民共和国民法典》第九百四十二条规定,博业物业公司应按规定履行物业管理及服务义务,其主张已提示告知墙皮脱落存在的危险,但并未采取合理措施对危险位置进行管控及维护,造成车辆受损其应承担主要责任。周某作为车辆所有人,在进入小区公共区域内亦应按固定划线位置停靠车辆,故在本起事故中亦应自负部分责任。故本院依据本案发生的事实及双方责任,综合认定博业物业公司应承担70%的民事赔偿责任。
(七)物业服务人的信息公开和报告义务
第九百四十三条 物业服务人应当定期将服务的事项、负责人员、质量要求、收费项目、收费标准、履行情况,以及维修资金使用情况、业主共有部分的经营与收益情况等以合理方式向业主公开并向业主大会、业主委员会报告。
值得注意的是,民法典的规定并没有区分包干制、酬金制的物业服务计费方式,按照条文理解,采取包干制的物业服务企业也应履行信息公开和报告的义务。物业服务企业应与业主加强沟通机制培养双方信任,如业主正当监督物业服务工作的,应积极履行公开和报告义务。

关于物业服务人的信息公开和报告义务,相关的规定还有:
【相关案例】辽宁省大连市金州区人民法院(2021)辽0213民初206号民事判决书:对于原告要求被告公布物业收益及使用情况,并按照原告专有部分占建筑物总面积的比例分配给原告收益的主张,因法律规定,物业服务人具有信息公开义务,应当定期将服务的事项、服务人员、质量要求、收费项目、收费标准、履行情况,以及维修资金使用情况、业主共有部分的经营与收益情况等以合理方式向业主公开并向业主大会、业主委员会报告。被告在物业服务过程中没有履行该义务,显然违反了物业管理的规定,被告应当在合理的时间和地点及范围内定期向业主予以公布,并向该小区的业主大会、业主委员会报告。故原告该项主张的事实存在,但以个人名义进行诉讼不妥,应当由业主大会、业主委员会提出,故原告该项主张亦不能成立,本院不予采纳。
(八)业主的主要义务
第九百四十四条 业主应当按照约定向物业服务人支付物业费。物业服务人已经按照约定和有关规定提供服务的,业主不得以未接受或者无需接受相关物业服务为由拒绝支付物业费。
业主违反约定逾期不支付物业费的,物业服务人可以催告其在合理期限内支付;合理期限届满仍不支付的,物业服务人可以提起诉讼或者申请仲裁。
物业服务人不得采取停止供电、供水、供热、供燃气等方式催交物业费。
实践中,欠付物业费的现象较为普遍,由此而引发的诉讼数量也非常多,除了单纯的欠付费用外,还有很大一部分是业主对物业的服务不满意,而以欠付物业费的方式来试图达到自身的目的。然而,物业费并不仅仅是物业服务企业的报酬,其中还包含着用于保安保洁、物业养护、维修、其他开支等用途的费用,例如《深圳经济特区物业管理条例》第七十条就将物业管理费列入了业主共有资金。因此,拒交物业费导致物业服务水平下降、业主生活质量下降、房屋价值贬损等后果,实际上损害的是全体业主的共同利益,而对物业服务企业的违约行为业主可以通过追究其违约责任、解聘更换物业公司等方式维护自身合法权益。在欠付物业费的诉讼中,绝大多数法院都判决业主应当支付物业费。
业主欠付物业费的,有观点认为,根据《民法典》的上述规定,催告程序是诉讼前必须的前置程序,未经催告不应受理诉讼,笔者虽然也赞成诉前催告,但认为从民法典该条规定看并不能解释为催告是必须的诉讼前置程序,这一点还有待从司法实践中观察。当然,通常物业服务人也都会在起诉前先以通知、短信等方式进行催告。
对于不得采取停止供电、供水、供热、供燃气等方式催交物业费的规定,首先是该类合同属于供用水电气类的合同,物业本来就不应有权停止,其次是影响正常生活。而物业服务人能否以停用门禁卡、电梯卡等方式催交物业费呢?笔者认为,法律没有明确列举,物业服务人有可能设置相应有效期进行管理,但未必要以此作为催交物业费的必须方式。
【相关案例】
陕西省渭南市临渭区人民法院(2021)陕0502民初1221号民事判决书:关于被告辩称原告未缴纳物业费已构成根本违约一节,民法典明确规定,业主违反约定逾期不支付物业费的,物业服务人可以催告其在合理期限内支付;合理期限届满仍不支付的,物业服务人可以提起诉讼或者申请仲裁。物业服务人不得采取停止供电、供水、供热、供燃气等方式催交物业费。故原告未缴纳物业费与被告不履行供水义务系不同的法律事实,被告可通过诉讼等方式来维权,而非通过限制业主用水的方式来维护自身的权利。
河南省巩义市人民法院(2021)豫0181民初1274号民事判决书:本院认为,原告通过司法拍卖程序取得案涉房屋后,已成为业主,原告通过诉讼的方式和向万邦公司送达相关法律手续的方式已明确告知万邦公司其业主身份,万邦公司明知原告的业主身份,应当履行物业服务的义务,向原告提供用水用电的服务。万邦公司主张须凭“交房流转单”才能确认原告业主身份的理由不能成立,本院依法不予支持。
(九)装饰装修和出租转让
第九百四十五条 业主装饰装修房屋的,应当事先告知物业服务人,遵守物业服务人提示的合理注意事项,并配合其进行必要的现场检查。
业主转让、出租物业专有部分、设立居住权或者依法改变共有部分用途的,应当及时将相关情况告知物业服务人。
实际操作中,业主进行装修都需要事先到物业办理装修手续,包括缴纳装修保证金、建筑垃圾清运费、登记备案、办理出入证等,了解注意事项,装修过程中还应主动联系物业服务人现场检查及时确认改造事项,装修完成后也要向物业服务人办理验收手续,如果装修中都能做到安全第一、规范施工,相信就不会出现争议。
居住权是《民法典》新创设的权利,业主转让、出租物业专有部分、设立居住权,依法改变共有部分用途的,应主动向物业服务人告知,变更物业服务合同,登记有关信息,明确物业费交纳等事项,对业主也是一件好事,但实践中一些业主往往忽略了告知义务。
(十)业主解聘物业服务人:
第九百四十六条 业主依照法定程序共同决定解聘物业服务人的,可以解除物业服务合同。决定解聘的,应当提前六十日书面通知物业服务人,但是合同对通知期限另有约定的除外。
依据前款规定解除合同造成物业服务人损失的,除不可归责于业主的事由外,业主应当赔偿损失。
根据《物业管理条例》第十一条、第十二条以及《业主大会和业主委员会指导规则》(建房〔2009〕274号)规定,选聘和解聘物业服务企业,应当经专有部分占建筑物总面积过半数的业主且占总人数过半数的业主同意。
而根据《民法典》第二百七十八条规定,选聘和解聘物业服务企业或者其他管理人,应当由专有部分面积占比三分之二以上的业主且人数占比三分之二以上的业主参与表决。
《民法典》仅规定“双三分之二”参与表决,如果过半数通过,则实际同意比例为“双三分之一”,实则降低了解聘物业服务人通过表决的票权与人数比例。
《民法典》在赋予业主任意解除物业服务合同的权利,同时也为了平衡行使解除权对物业服务人的损害,规定了赔偿相应损失的责任。
【相关案例】
湖北省赤壁市人民法院(2020)鄂1281民初1243号民事判决书:本院认为,原告不能提交业主大会关于解聘宁泰公司的决议,甚至不能提供有效证据证明本小区业主超法定多数同意解除前期物业服务企业,故其请求解聘宁泰公司,继而解除宁泰公司与森原公司前期服务合同的请求,本院不予支持。
湖北省武汉市中级人民法院(2020)鄂01民终3997号民事判决书:本院认为:依照《中华人民共和国物权法》第七十四条第一款的规定,建筑区划内,规划用于停放汽车的车位、车库应当首先满足业主的需要,即车位属于商品房配套设施,车位所有权人不能单独作为小区业主,在业主共同决定《中华人民共和国物权法》第七十六条规定的重大事项时,车位面积不应计算在建筑物总面积之内,美加史丹佛公馆业委会在统计涉案小区的建筑总面积时,扣除地下停车位面积并无不当,故涉案小区第三次业主大会的投票结果符合法律规定的“双过半”要求,对宋某某主张涉案小区第三次业主大会的投票未“双过半”的上诉主张,本院不予支持。
湖北省武汉市江夏区人民法院(2020)鄂0115民初4756号民事判决书:本院认为,原告召开业主大会,选举了业主委员会,并向相关部门进行了备案,会议双半数通过解聘被告并授权原告以公开招标的方式选聘物业服务企业的决议,该决议也向有关部门备案。根据《》的规定,且根据《前期物业服务合同》第三十五条、第三十七条的约定,因此原告解聘被告并要求被告搬离美加史丹佛公馆的物业用房,要求被告向原告移交美加史丹佛公馆全部的物业相关资料,以及移交相应公共收益,有理合法,本院予以支持。关于公共收益剩余部分,原告与被告已结算,为383109.73元,本院予以认可,被告应及时移交。
(十一)业主续聘物业服务人
第九百四十七条 物业服务期限届满前,业主依法共同决定续聘的,应当与原物业服务人在合同期限届满前续订物业服务合同。
物业服务期限届满前,物业服务人不同意续聘的,应当在合同期限届满前九十日书面通知业主或者业主委员会,但是合同对通知期限另有约定的除外。
(十二)不定期物业服务合同
第九百四十八条 物业服务期限届满后,业主没有依法作出续聘或者另聘物业服务人的决定,物业服务人继续提供物业服务的,原物业服务合同继续有效,但是服务期限为不定期。
当事人可以随时解除不定期物业服务合同,但是应当提前六十日书面通知对方。
【相关案例】
河北省邯郸市中级人民法院(2021)冀04民终2525号民事判决书:一审法院认为,业主应当按照约定向物业服务人支付物业费。信立泰物业公司自2016年11月28日与武安市康佳苑南区业主委员会签订《物业管理合同书》后,开始向该小区提供物业服务,每年签订一次,直至2019年11月27日,因该小区没有选举产生新的业主委员会,信立泰物业公司在未重新签订物业管理合同的情况下,继续向该小区提供了物业服务,以上事实清楚,证据确实,予以认定。信立泰物业公司向武安市康佳苑南区提供物业服务期限届满后,因小区没有选举产生新的业主委员会,导致小区没有与信立泰物业公司依法续签2020年度《物业管理合同书》,也未另聘其他物业服务公司,信立泰物业服务公司在此情况下,继续按原物业服合同约定向该小区提供了物业管理和服务内容,应视为原物业服务合同继续有效,服务期限为不定期。
(十三)物业服务合同终止
第九百四十九条 物业服务合同终止的,原物业服务人应当在约定期限或者合理期限内退出物业服务区域,将物业服务用房、相关设施、物业服务所必需的相关资料等交还给业主委员会、决定自行管理的业主或者其指定的人,配合新物业服务人做好交接工作,并如实告知物业的使用和管理状况。
原物业服务人违反前款规定的,不得请求业主支付物业服务合同终止后的物业费;造成业主损失的,应当赔偿损失。
第九百五十条 物业服务合同终止后,在业主或者业主大会选聘的新物业服务人或者决定自行管理的业主接管之前,原物业服务人应当继续处理物业服务事项,并可以请求业主支付该期间的物业费。
明确规定了原物业服务人的交接义务,并以不得请求支付终止后的物业费作为督促其履行交接义务的手段;配合后一条物业服务人的后合同义务,保证了合同终止情况下物业服务的连续性,有利于保障全体业主的利益,但这里规定的“应当继续处理物业服务事项”,并未设置明确的期限,笔者认为,在保留原物业服务人的物业费请求权的情况下,新物业服务人、业主或者业主大会自然会尽快完成接管。
四、结语
可以看出,《民法典》实施后,法律对于物业服务合同的要求更为明确细致,对物业服务人的服务要求更高,房地产开发企业、物业服务企业应当努力做到更加专业化、规范化,结合《民法典》的规定重新审视现有的物业服务合同的订立、内容、服务流程、服务文件,规范服务行为,提升合规标准。对于业主方而言,学好用好《民法典》能够维护自身合法权益,提升居住满意度。
我国第七次全国人口普查数据显示,我国城镇常住人口为90199万人,占总人口比重为63.89%。自2010年以来,有16436万乡村人走进城市,变成城镇人口。
物业服务基本覆盖了城镇物业,从覆盖人口数量看,可以说物业服务合同已经成为覆盖人口最多的合同之一,从合同履行周期上看,物业服务从交房到物业拆除伴随着物业的全生命周期,可以说物业服务合同伴随着人的居住一生,因此,物业服务合同与千家万户、人民群众息息相关。
正如习近平总书记指出的:“民法典实施得好,人民群众权益就会得到法律保障,人与人之间的交往活动就会更加有序,社会就会更加和谐”,《民法典》直接在第三编“合同”第二分编“典型合同”第二十四章对“物业服务合同”以专门一章做出规定,为满足人民美好生活需要提供了重要法律保障。