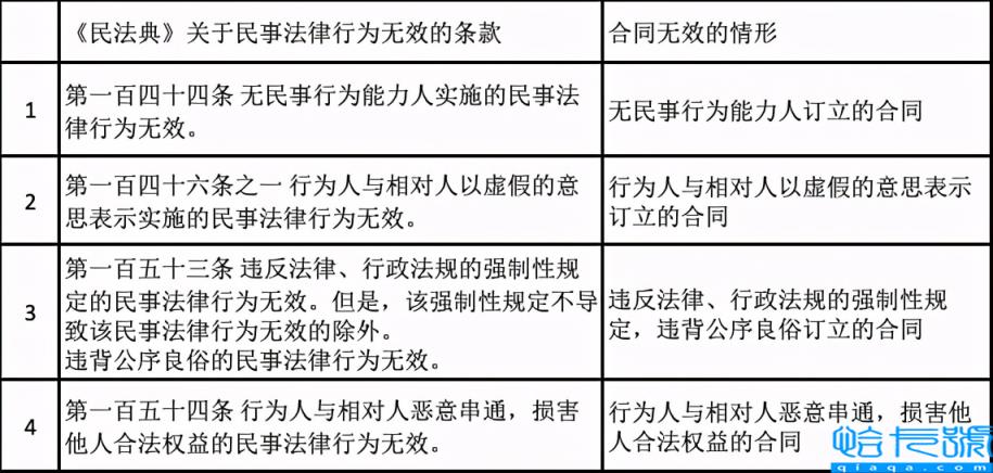
一、《民法典》规定的合同无效的几种情形
《民法典》并没有专门条款规定合同无效包含的情形,但根据其对民事法律行为无效的规定,列出合同无效的情形如下:

需要注意的是:
- 根据《民法典》第五百零六条,合同的下列免责条款无效:
(一)造成对方人身损害的;
(二)因故意或者重大过失造成对方财产损失的。
- 根据《民法典》第四百九十七条,有下列情形之一的,该格式条款无效:
(一)具有本法第一编第六章第三节和本法第五百零六条规定的无效情形;
(二)提供格式条款一方不合理地免除或者减轻其责任、加重对方责任、限制对方主要权利;
(三)提供格式条款一方排除对方主要权利。
- 根据《民法典》第一百七十一条,行为人没有代理权、超越代理权或者代理权终止后,仍然实施代理行为,订立的合同,未经被代理人追认的,对被代理人无效。
- 根据《民法典》第五百零五条,当事人超越经营范围订立的合同的效力,应当依照本法第一编第六章第三节和本编的有关规定确定,不得仅以超越经营范围确认合同无效。
- 在《民法典》的合同编的典型合同中,也列举了下列合同无效的情形,如
第705条,租赁合同中租赁期限超过20年的部分;
第737条,当事人以虚构租赁物方式订立的融资租赁合同;
第850条,非法垄断技术或者侵害他人技术成果的技术合同无效;
第1007条,以任何形式买卖人体细胞、人体组织、人体器官、遗体的合同无效;
… …

二、《民法典》规定的合同可撤销的几种情形

需要注意的是:
- 撤销权的行使期限和条件(除斥期间)。根据152条,有下列情形之一的,撤销权消灭:
(一)当事人自知道或者应当知道撤销事由之日起一年内、重大误解的当事人自知道或者应当知道撤销事由之日起九十日内没有行使撤销权;
(二)当事人受胁迫,自胁迫行为终止之日起一年内没有行使撤销权;
(三)当事人知道撤销事由后明确表示或者以自己的行为表明放弃撤销权。
当事人自民事法律行为发生之日起五年内没有行使撤销权的,撤销权消灭。
且根据第一百九十九条,法律规定或者当事人约定的撤销权、解除权等权利的存续期间,除法律另有规定外,自权利人知道或者应当知道权利产生之日起计算,不适用有关诉讼时效中止、中断和延长的规定。存续期间届满,撤销权、解除权等权利消灭。
- 根据《民法典》第一百七十一条,行为人没有代理权、超越代理权或者代理权终止后,仍然实施代理行为,该行为被追认前,善意相对人有撤销的权利。
- 在第658条,赠与合同中赠与人在赠与财产的权利转移之前可以撤销赠与。但经过公证的赠与合同或者依法不得撤销的具有救灾、扶贫、助残等公益、道德义务性质的赠与合同,不适用前款规定。

三、关于《民法典》中合同无效和可撤销的后果
第一百五十五条 无效的或者被撤销的民事法律行为自始没有法律约束力。
第一百五十六条 民事法律行为部分无效,不影响其他部分效力的,其他部分仍然有效。
第一百五十七条 民事法律行为无效、被撤销或者确定不发生效力后,行为人因该行为取得的财产,应当予以返还;不能返还或者没有必要返还的,应当折价补偿。有过错的一方应当赔偿对方由此所受到的损失;各方都有过错的,应当各自承担相应的责任。法律另有规定的,依照其规定。
第五百零七条 合同不生效、无效、被撤销或者终止的,不影响合同中有关解决争议方法的条款的效力。
四、《民法典》与《合同法》(已废止)在合同效力上条文的区别
